搜索
查看 550 回复 1

2025深圳中考志愿填报全流程详解,这3个步骤不注意等于白考!

269

主题

7

回帖

1039

积分

金牌会员

积分
1039
发表于 2025-5-11 02:00:01|来自:广东深圳 | 显示全部楼层 |阅读模式
PART01
深圳中考时间安排
志愿填报批次说明
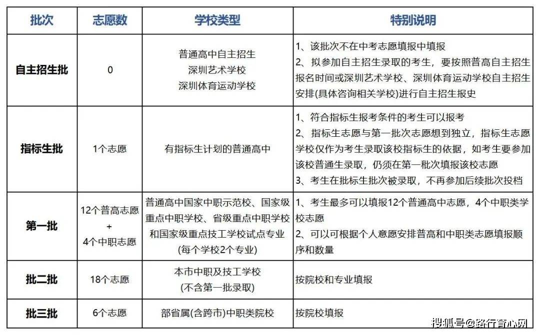
2025年深圳中考志愿填报共设5个批次,中考录取优先级为:自主招生批>指标生批>第一批次>第二批次>第三批次。
自主招生批:
自主招生是在志愿填报后单独报名,2024年深圳中考自主招生于6月14日开始报名,考生可选择1个学校进行报名。
指标生批次:1个学校。指标生批次的填报的学校可以和第一批次填报的学校不同,也可以一样。这是单独的一个批次。
第一批次:第一批次可以填12个普高志愿+4个中职志愿。其中12个普高志愿民办数无限制,0-12个均可;中职志愿选填,没有合适的学校和专业可以不填,但不能填公办高中。
第二批次:18个中职志愿。如果考生觉得自己可以在第一批次录取,或即便不录取也优先选民办高中就不要填。如果不想去民办高中,又处于公办高中边缘的,建议填选。注意:第二批次志愿是各专业招生代码不同,一所学校可以填多个不同专业。
第三批次:6个市外的中职学校。可以根据自己的需要来填报。
需要注意几点:
1.自主招生是在志愿填报后单独报名,和志愿填报无关,可重复选择指标生志愿学校或第一批志愿学校,也可不选,无限制。
2.凡被上一批次录取的考生不再参与后续批次的投档录取。
3.报考省一级学校的考生(含指标生,下同),综合素质评价结果须为“达标”,省一级公办普高所录取的考生语文、数学、英语、物理与化学、历史与道法单科等级须在C+以上(含C+),体育单科等级为C以上(含C)。录取学校无法拒录非第一志愿考生,所有考生按志愿录取后,一律不退档,不转录。
PART02
中考志愿填报流程
第一步:规划志愿
考生登录中考报名系统进入志愿填报页面后,可以先填写志愿初稿,并进行保存。考生对填报的志愿不满意,可以多次修改并保存。
第二步:确认志愿
考生及家长在填选好志愿后需进行确认,有3次确认机会,确认满3次后,即锁定志愿无法修改。
注意,并不要求必须确认3次,如首次确认后志愿无需修改,则待填报志愿截止后自动锁定志愿即可。保存志愿而未进行志愿确认的填报信息为无效志愿。
第三步:提交《志愿确认回执》
截止时间之后,考生及家长须使用“查看志愿”功能,查看自己已填报的志愿,并在学校下发的《志愿确认回执》上签名,并在规定时间内上交所在初中学校。
*提醒:为避免因网络堵塞而影响或耽误考生填报志愿,考生及家长填报志愿时可以尽量错开晚上19:00—22:00等网络繁忙时段(尤其是填报志愿的第一天),也不要等到临近截止时间才上网填报志愿。
PART03
中考投档录取规则
深圳中考是平行志愿,遵循的是“分数优先,根据志愿顺序”录取,举两个例子:
“分数优先”:举例,甲第三志愿填报红岭,乙第一志愿填报红岭,红岭在录取的时候就会以分数优先,甲和乙谁的分数高,就先录取谁,而不是看谁的志愿优先,就录取谁。
“依照志愿顺序”:举例,如果甲第一志愿填报深中,第二志愿填平冈,第三志愿填深高级,如果甲同时达到了三所学校的录取线,这时候就会按照志愿顺序录取,第一志愿优先录取。如果甲未达到深中录取线,只达到了平冈和深高级录取线,但是平冈是第二志愿,就会被平冈录取,而不是被深高级录取。
而在某一高中学校末位录取线出现两个及以上考生中考分数相同时,则进入同分比较环节,同分比较录取顺序依次为:
①生物与地理(合卷)分数高的优先录取
②语、数、英三科总分高的优先录取
根据录取规则,大家一定要记住,在填报志愿时,一定是好学校在前,差学校在后。
△各类考生录取流程图
PART04
中招录取常见问题
1、已被录取的学生入学注意事项?已被录取的高一新生,要按时持录取通知书到录取学校办理注册手续,才能取得学籍。未经录取学校批准,不按学校规定期限办理注册手续的,不保留入学资格。
2、未被志愿学校录取怎么办?
对于部分因志愿填报不合理而未被录取的考生,可在市招考部门规定的时间内重新填报未完成招生计划的学校,参加第二次录取。第二次录取在第三批志愿划线录取完成后进行。
一般情况下,第二次录取阶段已没有公办普高的招生计划,建议在填报志愿时理性布局志愿梯度,选好保底学校。
第二次录取结束后,仍未被录取的考生,可参加民办普高补录,或到未完成招生计划的中等职业学校申请注册入学。
3、如何参加民办普高补录?
民办普高补录由市教育局统一安排进行。被民办普高划线录取的考生应在录取结果公布后一周内到校报到(未按时报到的视为自动放弃录取资格),学校根据报到情况合理确定补录计划并报市教育局审核批准,补录计划向社会公布。
补录对象为当年参加我市中考且未被任何学校录取的考生(不含自动放弃录取资格的考生),参加民办普高补录考生须在市招考部门规定的时间内统一填报补录志愿,由市招考部门按中招录取办法统一划线录取。


回复

使用道具 举报

269

主题

7

回帖

1039

积分

金牌会员

积分
1039
发表于 2025-5-11 02:00:02|来自:广东深圳 | 显示全部楼层
4、如何申请中职学校注册入学?

中等职业学校第二次录取结束后仍未完成招生计划的,根据各自的办学条件,以注册入学方式补录参加我市中考未被录取的考生,考生可到未完成招生计划的中等职业学校申请注册入学。

5、因故未参加中考能否上高中?

因故未参加中考的人员,无法在我市就读高中阶段学校。深圳户籍的考生可于次年起作为往届生参加中考。

6、考生如何报名参加普通高中自主招生?被自主招生录取了可以放弃吗?

报考自主招生一类的考生统一使用深圳市普高自主招生一类管理平台进行网上报名。报考自主招生二类的考生须携带相关材料前往高中学校现场报名。报名时间市教育局将另行通知。

考生如被自主招生学校录取,不能放弃录取资格,并且不再参加指标生及后续批次的投档。

7、什么是第二次划线录取?怎样参加第二次划线录取?

凡参加中考而未被任何学校录取且符合划线录取资格的考生,可在市招考办规定的时间内重新填报未完成招生计划学校的志愿,参加第二次划线录取。具体填报时间请在划线录取阶段关注市招考办官方网站或官方微信公众号。

8、打算参加中等职业学校或技工院校自主招生的考生,如何填报志愿?是否还要参加中考?

中等职业学校或技工院校自主招生对象为当年参加我市中考且符合划线录取资格的考生,考生户籍不限。通过学校自主招生考核的考生,须参加全市统一中考,但不再填报中考志愿,也不得退档转录到其他学校。
回复

使用道具 举报

快速回帖

您需要登录后才可以回帖 登录 | 立即注册

本版积分规则

联系客服 客服微信 关注公众号 返回顶部 返回列表